法喬醫美診所經衛福部核准得合法施行特定美容醫學手術
台北法喬醫美診所與高雄法喬醫美診所,經衛生福利部核准施行特定美容醫學手術(俗稱特管法)全項目皆通過
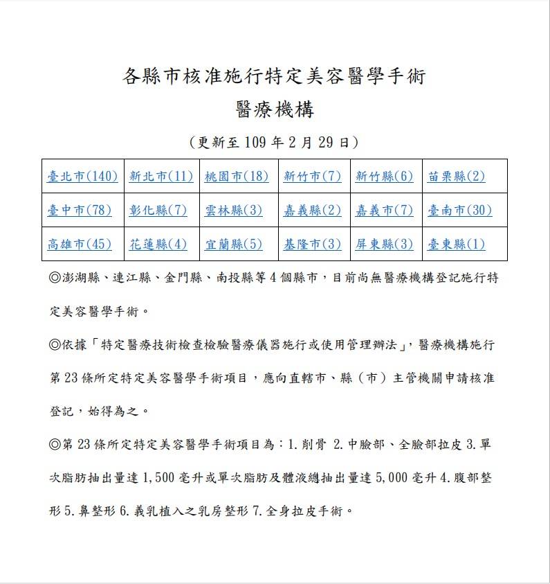
依據特管辦法第25條(法規全稱:特定醫療技術檢查檢驗醫療儀器施行或使用管理辦法)列管之特定美容醫學手術項目並明定下列美容醫學手術之施術專科醫師資格,強化美容醫學手術之管理以保障病人安全。
准予施行之特定美容醫學手術項目:
- 臉部削骨:整形外科、耳鼻喉科、口腔顎面外科、眼科、神經外科。
- 臉部以外其他部位削骨:整形外科、骨科。
- 中臉部與臉頸部拉皮:整形外科、耳鼻喉科、口腔顎面外科、眼科、皮膚科。
- 鼻整形:耳鼻喉科、整形外科。
- 義乳植入之乳房整形:整形外科、外科。
- 脂肪抽取量達1500毫升或總抽出量達5000毫升之抽脂:整形外科、皮膚科、外科、婦產科。
- 腹部整形:整形外科、婦產科、外科、皮膚科。
- 全身拉皮手術:整形外科。
**特管辦法僅針對以上項目明示要求須符合特定資格,其他手術項目,法喬醫美診所之醫師經由10多年經驗之專業醫師組成,以確保獲愛美人士可獲得更優質的醫療品質
![台北法喬醫美與高雄法喬醫美通過特管法審核全項目皆可手術]()
![台北法喬醫美與高雄法喬醫美通過特管法審核全項目皆可手術]()
![台北法喬醫美與高雄法喬醫美通過特管法審核全項目皆可手術]()


